Σοφία Χρήστου
Γραφήματα: Παύλος Μεθόδιος, Εικονογράφηση: Michael Kirki
«Το 112 πρέπει να δουλέψει πάση θυσία». Αυτό ήταν το βασικό συμπέρασμα που διατυπώθηκε το 2019 κατά την πρώτη συνάντηση των αρμόδιων φορέων από πέντε υπουργεία για τη λειτουργία του αριθμού έκτακτης ανάγκης στη χώρα μας.
Οι λόγοι ήταν δύο. Αφενός υπήρχε η επιτακτική ανάγκη -μετά και την τραγωδία στο Μάτι- για την άμεση και ασφαλή εκκένωση οικισμών με μαζική καθοδήγηση των πολιτών από έναν αρμόδιο φορέα, αφετέρου η λειτουργία και στην Ελλάδα του ενιαίου ευρωπαϊκού αριθμού όπου θα μπορούσε ο καθένας να καλέσει σε περίπτωση κινδύνου.
Το πρόβλημα όμως τότε ήταν ένα και ήταν βασικό. Η ανεπάρκεια των υποδομών. «Όταν έγιναν οι πρώτες δοκιμές του 112 το αίσθημα που επικράτησε ήταν απογοήτευση», αναφέρει μιλώντας στην «Κ» ο Αθανάσιος Στάβερης, πρώην γενικός γραμματέας Τηλεπικοινωνιών και Ταχυδρομείων. «Σήμερα όμως, 3,5 χρόνια μετά, είναι ο αριθμός που κάνει τη διαφορά μεταξύ ζωής και θανάτου», τονίζει διευκρινίζοντας πως οι αλλαγές που έπρεπε να γίνουν σε τεχνικό επίπεδο ήταν τεράστιες, καθώς το μήνυμα τότε λάμβανε μόνο το 30% του πληθυσμού.
Στόχος ήταν η Ελλάδα να φτάσει το επίπεδο της Ολλανδίας, όπου εκεί τα μηνύματα του 112 έφταναν στο 80% του πληθυσμού. «Έπρεπε να υπάρξει ένας συντονισμός ώστε όλοι οι πάροχοι και κατασκευαστές κινητής τηλεφωνίας να κάνουν τις απαραίτητες αναβαθμίσεις με σκοπό αφενός το μήνυμα να φτάνει στις οθόνες περισσότερων πολιτών, αφετέρου να ακούγεται αυτός ο εκκωφαντικός θόρυβος, που πλέον όλοι γνωρίζουμε», εξηγεί ο κ. Στάβερης.
Το αμερικανικό πρότυπο
Μετά την ολοκλήρωση των τεχνολογικών παρεμβάσεων, σειρά είχε το επιχειρησιακό σκέλος, το οποίο ανέλαβε η Γενική Γραμματεία Πολιτικής Προστασίας. Αυτό περιελάμβανε την καταγραφή των κριτηρίων βάσει των οποίων θα στελνόταν το μήνυμα από το 112 και τη σχεδίαση των συγκεκριμένων μηνυμάτων.
«Για την σχεδίαση ακολουθήθηκε το αμερικάνικο πρότυπο με κάποιες διαφοροποιήσεις. Το μήνυμα που λαμβάνουν οι πολίτες στην Ελλάδα έχει τη δομή πέντε παραγράφων. Αρχικά αναφέρεται ο φορέας (Πολιτική Προστασία), στη συνέχεια η Ημερομηνία και η Ώρα, μετά η Οδηγία, ακολουθεί το είδος Κινδύνου και τέλος η Περιοχή (στην οποία καλούνται να μετακινηθούν οι κάτοικοι)», εξηγεί στην «Κ» ο Γιώργος Καραγιάννης, πρώην αναπληρωτής γενικός γραμματέας Πολιτικής Προστασίας.
Στόχος μας ήταν εξ αρχής να μην γίνει κατάχρηση του αριθμού και γι΄αυτό αποστολή μηνύματος γίνεται κυρίως για λόγους εκκένωσης, προειδοποίησης και ενημέρωσης ετοιμότητας.
Ο ίδιος επισημαίνει πως η Ελλάδα ήταν από τις πρώτες χώρες της Ευρώπης που εφάρμοσε σε τόσο μεγάλη κλίμακα τα μηνύματα εκκένωσης. Τα μηνύματα που θα στέλνονταν έπρεπε να είναι σύντομα, να ενημερώνουν για τον κίνδυνο που υπάρχει (ακραίο καιρικό φαινόμενο, πυρκαγιά) και να δίνουν σαφής οδηγίες στους πολίτες. «Στόχος μας ήταν εξ αρχής να μην γίνει κατάχρηση του αριθμού και γι΄αυτό αποστολή μηνύματος γίνεται κυρίως για λόγους εκκένωσης, προειδοποίησης και ενημέρωσης ετοιμότητας», επισημαίνει ο κ. Καραγιάννης.
Σήμερα, όπως λένε οι άνθρωποι που ανέλαβαν να κάνουν λειτουργικό το 112 στην Ελλάδα, ο αριθμός αυτός έχει αποδειχτεί πολλές φορές πως κάνει τη διαφορά μεταξύ ζωής και θανάτου. Παρ΄όλο που είναι κοινά αποδεκτό πως ένας αριθμός δεν αποτελεί πανάκεια για την υιοθέτηση μιας ολιστικής προσέγγισης στην αντιμετώπιση πυρκαγιών, ούτε μπορεί να καλύψει την ανάγκη διόρθωσης στρεβλώσεων και διαχρονικών παθογενειών.
77 μηνύματα σε 9 ημέρες
Σε ό,τι αφορά τις πρόσφατες πυρκαγιές που απασχολούν τη χώρα, όπως προκύπτει από τον λογαριασμό του 112 στο Χ – (Twitter), από τις 19 μέχρι και τις 27 Αυγούστου εστάλησαν σε όλη την Ελλάδα συνολικά 77 μηνύματα από το 112, από τα οποία τα 60 καλούσαν τους κατοίκους να εκκενώσουν την περιοχή τους. Επίσης, έγιναν 16 προειδοποιήσεις ή καλέσματα στους κατοίκους να είναι σε ετοιμότητα καθώς και 1 ενημέρωση για κλείσιμο δρόμου (της Αττικής Οδού).
«Εξαρση» μηνυμάτων υπήρχε μεταξύ 21 και 23 Αυγούστου όπου τα sms για εκκένωση ξεπερνούσαν τα δέκα την ημέρα. Ειδικότερα κατά την 21η Αυγούστου εστάλησαν 17 μηνύματα από το 112, με τα περισσότερα να αφορούν στην εκκένωση οικισμών σε Βοιωτία, Έβρο και Εύβοια όπου υπήρχαν εν εξελίξει πυρκαγιές.
Στις 22 Αυγούστου οπότε και εστάλησαν τα περισσότερα μηνύματα από την υπηρεσία, 18 στο σύνολο, βρισκόταν σε εξέλιξη πυρκαγιές σε Έβρο, Ροδόπη και Πάρνηθα, ενώ την επόμενη ημέρα όπου εστάλησαν 12 sms, το μεγαλύτερο μέτωπο έκαιγε στη Ροδόπη.
Πώς λαμβάνεται η απόφαση εκκένωσης
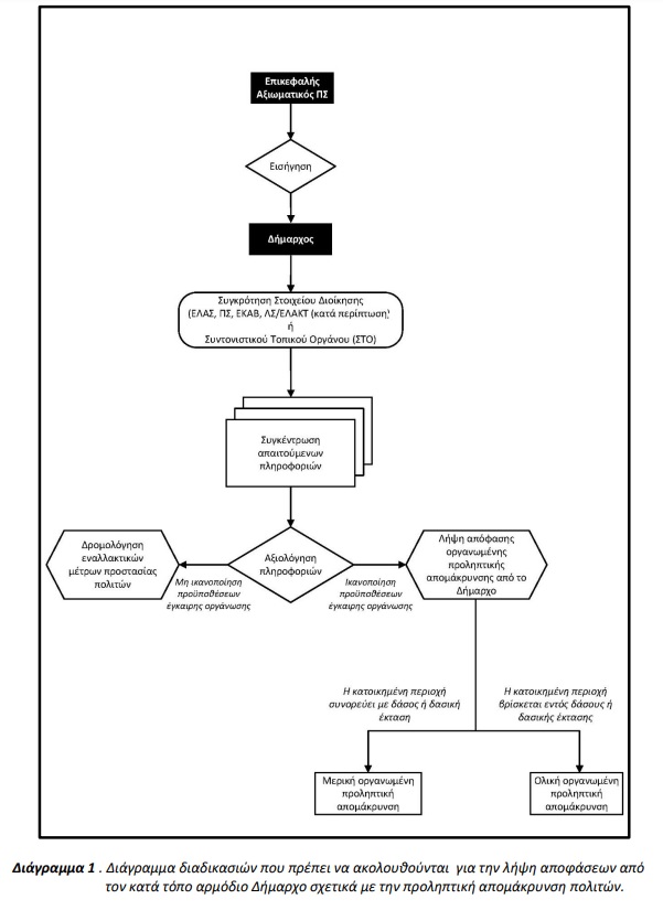
Αρμόδιος φορέας προκειμένου το μήνυμα του 112 να σταλεί στους κατοίκους μίας περιοχής είναι το Ενιαίο Συντονιστικό Κέντρο Επιχειρήσεων και Διαχείρισης Κρίσεων (ΕΣΚΕΔΙΚ). Μιλώντας στην «Κ» ο Διοικητής ΕΣΚΕΔΙΚ, Υποστράτηγος Θεόδωρος Βάγιας, εξηγεί πώς λαμβάνεται η απόφαση αποστολής του μηνύματος εκκένωσης.
Ο αξιωματικός του πεδίου ενημερώνει το Συντονιστικό Κέντρο. Στη συνέχεια ενημερώνεται η Γενική Γραμματεία Πολιτικής Προστασίας και ο δήμαρχος της περιοχής και μαζί αποφασίζουν για την εκκένωση του οικισμού. Αφού έχουμε την τελική εντολή από την ΓΓΠΠ, προχωράμε στην αποστολή του μηνύματος.
«Όλα ξεκινούν από το πεδίο της πυρκαγιάς. Συνεκτιμώντας την ένταση της φωτιάς, την κατεύθυνση των ανέμων, την γεωμορφολογία της περιοχής αλλά και φυσικά τη γενικότερη τοποθεσία και το πόσο κοντά βρίσκονται κατοικημένες περιοχές, ο αξιωματικός του πεδίου ενημερώνει το Συντονιστικό Κέντρο σχετικά με την κατάσταση και για το αν κρίνει απαραίτητο βήμα την αποστολή sms από το 112. Στη συνέχεια ενημερώνεται η Γενική Γραμματεία Πολιτικής Προστασίας και ο δήμαρχος της περιοχής και μαζί αποφασίζουν για την εκκένωση του οικισμού. Αφού έχουμε την τελική εντολή από την ΓΓΠΠ, προχωράμε στην αποστολή του μηνύματος», εξηγεί ο κ. Βάγιας.
Ο Διοικητής του ΕΣΚΕΔΙΚ επισημαίνει πως στη διάρκεια απόφασης και κατάρτισης του μηνύματος του 112 τηρούνται από τους εμπλεκόμενους φορείς όλες οι οδηγίες και τα πρωτόκολλα, όπως αυτά καταγράφονται στο σχέδιο αντιμετώπισης εκτάκτων αναγκών και άμεσης/βραχείας διαχείρισης των συνεπειών από την εκδήλωση δασικών πυρκαγιών «Ιόλαος».
«Η προσωπική μου εκτίμηση είναι πως το 112 έχει βοηθήσει πάρα πολύ στην προστασία της ανθρώπινης ζωής σε εκδήλωση ακραίων καιρικών φαινομένων. Αφενός διότι προειδοποιεί και ενημερώνει τους κατοίκους για τη φωτιά που εκδηλώνεται πλησίον της περιοχής τους, αφετέρου διότι ελαχιστοποιεί τον κίνδυνο έκθεσης στη φωτιά μέσω της προληπτικής εκκένωσης», τονίζει ο ίδιος.
Ανάγκη για πιο εξειδικευμένα σχέδια εκκένωσης
Από την πλευρά του, ο Σπύρος Βαρσάμης, Αντιστράτηγος του Πυροσβεστικού Σώματος ε.α. και πρώην Διοικητής του ΕΣΚΕΔΙΚ σημειώνει πως έχει αποδειχτεί πολλές φορές τα τελευταία χρόνια πως το 112 είναι ένα μήνυμα έγκαιρης και γρήγορης μαζικής ειδοποίησης σε περιπτώσεις έκτακτης ανάγκης, επισημαίνοντας ωστόσο ότι όπως σε οποιοδήποτε σύστημα, έτσι και στο 112 χωρούν περιθώρια βελτίωσης.
Στο πλαίσιο αυτό, η Γενική Γραμματεία Πολιτικής Προστασίας εξέδωσε τον περασμένο Απρίλιο εγκύκλιο με νέες Κατευθυντήριες Οδηγίες βασει των οποίων οι δήμοι καλούνταν να συντάξουν ένα πιο εξειδικευμένο σχέδιο εκκένωσης, στο οποίο θα καταγράφουν -μεταξύ άλλων- τις κατοικημένες περιοχές τους (οικισμοί, πολεοδομικά τμήματα) που βρίσκονται κοντά σε δασικό ιστό. Στόχος είναι, να εφαρμόζεται ο όρος της μερικής οργανωμένης προληπτικής εκκένωσης, να εκκενώνονται δηλαδή μόνο οι οικισμοί που απειλούνται και όχι ολόκληρη η περιοχή.
«Η μερική οργανωμένη εκκένωση θα αποδειχτεί έναν πρακτικό μέτρο για τους δήμους καθώς σε περίπτωση φωτιάς δεν θα χρειάζεται να εκκενώσουν χιλιάδες πολίτων, αλλά μόνο όσοι βρίσκονται στον οικισμό που κινδυνεύει», αναφέρει ο κ. Βαρσάμης σχολιάζοντας πως με αυτόν τον τρόπο δεν θα γίνεται και κατάχρηση του αριθμού και δεν θα υπάρχει αναστάτωση σε τοποθεσίες που δεν κινδυνεύουν άμεσα.
Ο Φοίβος Θεοδώρου, δασολόγος, σύμβουλος του υφυπουργού Προστασίας του Πολίτη και πρώην Γενικός Διευθυντής Συντονισμού Πολιτικής Προστασίας, είναι ένας εκ των δύο συντακτών της εγκυκλίου. Σύμφωνα με τον ίδιο, οι νέες Κατευθυντήριες Οδηγίες προέκυψαν από την εμπειρία στο πεδίο τα τελευταία χρόνια των μεγάλων και ταυτόχρονων πυρκαγιών και ήρθαν για να κάνουν πιο συγκεκριμένη τη διαδικασία απομάκρυνσης των κατοίκων -με ειδική μέριμνα για τους πολίτες με αναπηρία- και των ζώων συντροφιάς, αλλά και για να καταστήσουν πιο στοχευμένα τα μηνύματα του 112. «Υπάρχει φέτος ένα νέο μήνυμα “προσοχή, πυρκαγιά στην περιοχή σας”, το οποίο αποστέλλεται με ευθύνη του αρχηγού της Πυροσβεστικής και δημιουργήθηκε για να είναι οι πολίτες ενήμεροι και να μην υπάρχει στοιχείο αιφνιδιασμού πριν την απομάκρυνση. Προστέθηκε επίσης το σημαντικό μήνυμα του 112 που καλεί τους κατοίκους να επιστρέψουν στα σπίτια τους, όταν ο κίνδυνος έχει παρέλθει» σημειώνει.
Κατευθυντήριες Οδηγίες απομάκρυνσης των κατοίκων


Η εφαρμογή των σχεδίων είναι και θέμα διοικητικής επάρκειας των προσώπων που καλούνται να τα υλοποιήσουν αλλά και να δημιουργήσουν ένα Κοινό Στοιχείο Διοίκησης την ώρα της κρίσης με την Πυροσβεστική, την Αστυνομία, το ΕΚΑΒ και το Λιμενικό.
Έχουν καταρτίσει όμως οι δήμοι τα νέα πιο λεπτομερή σχέδια εκκένωσης; Σύμφωνα με τον κ. Θεοδώρου, είναι αρκετοί οι δήμοι που τα έχουν ολοκληρώσει, ενώ άλλοι έχουν συστήσει τις ομάδες για την εκπόνησή τους. Ο ίδιος παρατηρεί ωστόσο πως οι δήμαρχοι λαμβάνουν υπόψη τους τις νέες οδηγίες, φέρνοντας ως παράδειγμα το πώς ανταποκρίθηκε ο δήμαρχος Αλεξανδρούπολης στο πολύημερο μέτωπο της φωτιάς. Τέλος, σημειώνει πως η εφαρμογή των σχεδίων είναι και θέμα διοικητικής επάρκειας των προσώπων που καλούνται να τα υλοποιήσουν αλλά και να δημιουργήσουν ένα Κοινό Στοιχείο Διοίκησης την ώρα της κρίσης με την Πυροσβεστική, την Αστυνομία, το ΕΚΑΒ αλλά και το Λιμενικό, το οποίο φέτος συνέδραμε αρκετές φορές με τις απομακρυνσεις πολιτών δια θαλάσσης.
Όσο πιο πλήρες είναι το σχέδιό σου, τόσο πιο ευέλικτος είσαι την ώρα της πυρκαγιάς και τόσο αυξάνεις τις πιθανότητες να μη χρειαστείς να κάνεις εκκένωση στην εκκένωση ή να δώσεις απανωτά μηνύματα που θα προκαλέσουν σύγχυση.
Ο δήμαρχος Βάρης-Βούλας-Βουλιαγμένης, Γρηγόρης Κωνσταντέλλος, εκπόνησε και απέστειλε το αναθεωρημένο σχέδιο στη Γενική Γραμματεία Πολιτικής Προστασίας μέσα στο πολύ στενό χρονικό περιθώριο -όπως το χαρακτηρίζει- των δύο μηνών που έθετε η εγκύκλιος. Σύμφωνα με τον ίδιο, αυτό απαίτησε προσεκτικό διάβασμα των τοπογραφικών της περιοχής, πληθυσμιακή ανάλυση, για να δίνεται η σωστή ροή κυκλοφορίας μέσα από συγκεκριμένα οδικά δίκτυα αλλά και υπαλλήλους που να μπορούν να το καταρτίσουν.
«Τα 112 είναι πιο απλό και εύκολο να στέλνονται σε περιπτώσεις χωριών και μικρών οικισμών, όπου η λογική είναι εκκένωση προς την αντίθετη φορά της πυρκαγιάς. Στις περιπτώσεις συμπαγών αστικών ιστών, τα πράγματα είναι πιο περίπλοκα» λέει στην «Κ» τονίζοντας ωστόσο ότι στην πράξη, την ώρα της κρίσης, τα σχεδία εκκένωσης δεν μπορούν να εφαρμοστούν στο 100%, είναι όμως η βάση. «Όσο πιο πλήρες είναι το σχέδιό σου, τόσο πιο ευέλικτος είσαι την ώρα της πυρκαγιάς και τόσο αυξάνεις τις πιθανότητες να μη χρειαστείς να κάνεις εκκένωση στην εκκένωση ή να δώσεις απανωτά μηνύματα που θα προκαλέσουν σύγχυση» τονίζει.
Ο κ. Κωνσταντέλλος προσθέτει πως για να αποφασίσει ο δήμαρχος ποιο σενάριο θα λειτουργήσει πρέπει να είναι σε απόλυτη συνεννόηση με την Πυροσβεστική και την Τροχαία, ώστε να πληροφορηθεί για τη δυναμική εξέλιξη της πυρκαγιάς αλλά και για την κατάσταση της κίνησης των δρόμων. Δίνει επίσης έμφαση στο κομμάτι της ενημέρωσης των δημοτών, με την πραγματοποίηση ημερίδων όπου περιγράφονται τα σχέδια εκκένωσης σε περίπτωση φυσικών καταστροφών. Φέτος, μάλιστα, ο δήμος Βάρης-Βούλας-Βουλιαγμένης προχώρησε και σε μοντελοποίηση των σχεδίων εκκένωσης, ενώ στα σχολεία της περιοχής τοποθετήθηκαν κάρτες με οδηγίες για μαθητές και εκπαιδευτικούς στις περιπτώσεις πυρκαγιάς, σεισμού κ.λπ.

προστασίας από εξελισσόμενη ή επικείμενη καταστροφή εξαιτίας δασικών πυρκαγιών και οδηγίες
για την σύνταξη ειδικών σχεδίων στα πλαίσια εφαρμογής του αρθ. 23 παρ. 4 του Ν. 4662/2020.
Διαφορετικές ταχύτητες
Σημειώνεται ότι από το 2021 ο κάθε Δήμος οφείλει να έχει με οργανωμένο τρόπο δημιουργήσει Τμήμα Πολιτικής Προστασίας. «Η πραγματικότητα όμως είναι πως κάθε Δήμος έχει αναπτύξει τη δική του ταχύτητα στην Πολιτική Προστασία» λέει στην «Κ» ο Βλάσης Σιώμος, αντιπρόεδρος της Επιτροπής Πολιτικής Προστασίας και του Εποπτικού Συμβουλίου της ΚΕΔΕ, αντιδήμαρχος Πεντέλης και μέλος του ΕΣΚΕΔΙΚ. «Δεν έχουν προχωρήσει όλοι στον ίδιο βαθμό σε αυτό το θέμα. Υπάρχουν τμήματα Πολιτικής Προστασίας σε δήμους που έχουν πολλούς υπαλλήλους, άλλα που έχουν λίγους και άλλα που δεν έχουν κανέναν», προσθέτει.
Ο ίδιος θέτει επίσης το ζήτημα της ελλιπούς ενημέρωσης των πολιτών για τα σχέδια εκκένωσης που παρατηρεί σε αρκετές περιπτώσεις. «Οι Δήμοι οφείλουν να έχουν επικοινωνήσει τα σχέδια στους πολίτες τους με τον βέλτιστο τρόπο. Τυπικά, η πληροφόρηση των πολιτών είναι ισχυρά συνιστώμενη για τους δημάρχους, επί της ουσίας όμως πρέπει να είναι υποχρεωτική και είναι κοινή λογική ότι οι δήμοι πρέπει να έχουν κάνει πράξη αυτή την ενημέρωση» λέει χαρακτηριστικά. Ακόμα κι αν δεχτούμε το πιο απλό, πως τα σχέδια εκκένωσης αναρτώνται στους ιστότοπους των δήμων, πόσοι δήμοι νομίζετε ότι το έχουν κάνει αυτό και πόσοι πολίτες προτιμούν αυτό το μέσο ενημέρωσης;» διερωτάται.
Αντιμετωπίσαμε το φαινόμενο δημάρχων που δεν συνεργάζονταν μαζί μας ή δεν ήθελαν να προχωρήσουν σε εκκένωση ή δεν απαντούσαν στα τηλέφωνα όταν τους αναζητούσαμε
Από πλευράς του, ο Γενικός Γραμματέας Πολιτικής Προστασίας, Βασίλης Παπαγεωργίου, θέτει μιλώντας στην «Κ» ζήτημα συνεργασίας με ορισμένους δήμους. «Φέτος αντιμετωπίσαμε το φαινόμενο δημάρχων που δεν συνεργάζονταν μαζί μας ή δεν ήθελαν να προχωρήσουν σε εκκένωση ή δεν απαντούσαν στα τηλέφωνα όταν τους αναζητούσαμε. Υπήρξαν περιπτώσεις που πήραμε εμείς την πρωτοβουλία για το 112 σε συνεργασία με την Πυροσβεστική» σημειώνει.
Ο ίδιος στέκεται και στο έλλειμμα πληροφόρησης στην κοινωνία για τα σχέδια εκκένωσης, τα οποία πρέπει να είναι εις γνώσιν των πολιτών και κατανοητά. «Οι κάτοικοι πρέπει να έχουν σαφείς εντολές από τον δήμο για το ποιους δρόμους να επιλέγουν και πού να πηγαίνουν όταν γίνεται μια εκκένωση» προσθέτει, εκτιμώντας ότι τα νέα σχέδια εκκένωσης που ζητήθηκαν από τους Δήμους θα βοηθήσουν σε πιο οργανωμένες, ομαλές και στοχευμένες εκκενώσεις.

