Οκτώ ημέρες μετά από το τρομερό δυστύχημα στα Τέμπη η συζήτηση για τα «γιατί» της τραγωδίας μονοπωλεί τη δημόσια συζήτηση και φυσικά τα συναισθήματα του κόσμου. Σύμφωνα με τους διοικητικούς επιστήμονες όμως, συχνά στη χώρα μας, η συζήτηση μετά από κάθε εθνική τραγωδία γίνεται σε λάθος κατεύθυνση, ενώ είναι και κοντοπρόθεσμη.
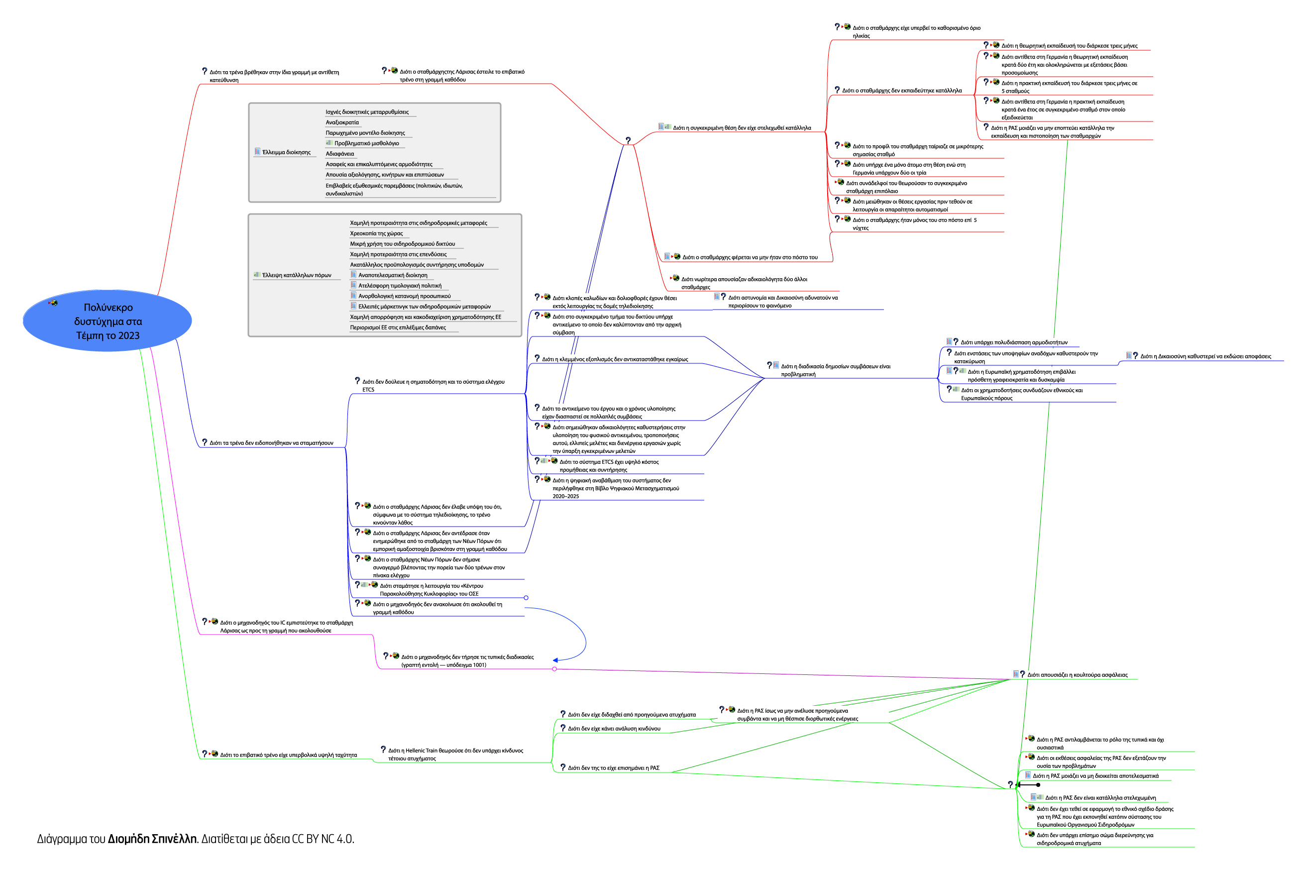
Επηρεασμένος και ο ίδιος από το δυστύχημα που κόστισε τη ζωή σε 57 συμπολίτες μας, ο Διομήδης Σπινέλλης, καθηγητής στο Τμήμα Διοικητικής Επιστήμης και Τεχνολογίας του Οικονομικού Πανεπιστημίου Αθηνών, προσπάθησε, όπως γράφει ο ίδιος σε ένα πολυδιαβασμένο ποστ του στο Facebook, να αποτυπώσει τις σκέψεις του για τα αίτια του δυστυχήματος με τη μέθοδο των Five Whys (τα πέντε γιατί) σε μορφή χαρτογράφησης του μυαλού (mind map).
To πυκνό διάγραμμα που δημιούργησε, είναι σύμφωνα με τον ίδιο μια απόπειρα αποτύπωσης των αιτιών του σιδηροδρομικού δυστυχήματος, η οποία προχωράει τη συζήτηση, ένα βήμα παρακάτω.
Η μέθοδος των Five Whys
«Σκέφτηκα να χρησιμοποιήσω τη μέθοδο των Five Whys, όταν άναψε για τα καλά η κουβέντα για το “ποιος φταίει” και σε ποιόν πρέπει να αποδοθούν ευθύνες» εξηγεί στην «Κ» ο κ. Σπινέλλης και συνεχίζει: «Στην αρχή, όλοι μιλούσαν για τον σταθμάρχη. Αυτή όμως δεν ήταν μια παραγωγική συζήτηση μακροπρόθεσμα μιλώντας, κάτι που άλλωστε φάνηκε γρήγορα. Δυστυχώς, η προσωποποίηση του προβλήματος μετά από μια καταστροφή ή ένα δυστύχημα, είναι κάτι που συμβαίνει διαχρονικά στη χώρα μας. Επίσης ο διάλογος γίνεται με όρους κόντρας. Το πρώτο που πάμε πάντα να δούμε είναι σε ποιον θα αποδοθούν οι ευθύνες. Ενώ, το θέμα είναι άλλο. Το θέμα είναι τι μπορούμε να μάθουμε και πως θα αποφύγουμε την επανάληψη των λαθών στο μέλλον. Ο στόχος της διαρκούς βελτίωσης απουσιάζει σταθερά».
Πίσω, στο σχεδιάγραμμα των Five Whys για τα Τέμπη, κάθε ερωτηματικό σε αυτό, υπονοεί κι ένα ερώτημα σχετικά με τον κόμβο που εμφανίζεται αριστερά του. Η συλλογιστική έχει ως εξής: Γιατί θρηνούμε τον θάνατο 56 συνανθρώπων μας στα Τέμπη; Διότι τα τρένα βρέθηκαν στην ίδια γραμμή με αντίθετη κατεύθυνση. Γιατί βρέθηκαν τα τρένα στην ίδια γραμμή με αντίθετη κατεύθυνση; Διότι ο σταθμάρχης έστειλε το επιβατικό τρένο στη γραμμή καθόδου. Γιατί ο σταθμάρχης έστειλε το επιβατικό τρένο στη γραμμή καθόδου; Διότι δεν έδωσε εντολή στον κλειδούχο να θέση το κλειδί στη σωστή θέση. Γιατί δεν έδωσε εντολή στον κλειδούχο να θέση το κλειδί στη σωστή θέση; Διότι η συγκεκριμένη θέση δεν είχε στελεχωθεί κατάλληλα κ.λ.π.
Η συγκεκριμένη μέθοδος, σύμφωνα με τον καθηγητή, μας δείχνει τον τρόπο που πρέπει να ψάξουμε τις απαντήσεις, δίνοντάς μας σαφείς κατευθύνσεις. «Ρωτώντας τουλάχιστον πέντε φορές “γιατί;”, κάθε φορά παίρνουμε και μια απάντηση, η οποία μάς “προχωράει” στη νέα ερώτηση. Στην πραγματικότητα, οι τουλάχιστον πέντε ερωτήσεις μπορεί να είναι και τρεις ή επτά, ανάλογα κάθε φορά με το μέγεθος και το βάθος του προβλήματος. Η όλη ιδέα είναι ότι δεν σταματάμε στην πρώτη απάντηση. Η μέθοδος εξετάζει σύντομα αλλά ουσιαστικά, μέσα από όλες τις παραμέτρους, ένα πολυπλόκαμο ζήτημα. Η έμφαση δίνεται στο να βρούμε τη ρίζα του προβλήματος».

Το διάγραμμα του Διομήδη Σπινέλλη. Διατίθεται με άδεια CC BY NC 4.0.
Ένας χώρος που δουλεύει συστηματικά με την κουλτούρα των Five Whys είναι οι αερομεταφορές, γεγονός που έχει οδηγήσει σε μεγαλύτερη ασφάλεια.
Ο καθηγητής λέει πως η μέθοδος εφαρμόστηκε για πρώτη φορά από ένα στέλεχος της Toyota πριν από 30 χρόνια και έκτοτε χρησιμοποιείται κατά κόρον από καθηγητές στα πανεπιστήμια αλλά και από μεγάλες εταιρείες. «Στην ουσία, πρόκειται για σκέψη αναλυτική αλλά συμπυκνωμένη, η οποία σε βοηθάει να φτάνεις στις βαθύτερες αιτίες χωρίς να απλώνεις μάταια τη συζήτηση» σημειώνει ο κ. Σπινέλλης και εξηγεί πως η εν λόγω μέθοδος εφαρμόζεται κατά κόρον σήμερα στην επιστήμη των υπολογιστών.
Ο ίδιος αναφέρει σε αυτό το σημείο, πως ένας χώρος που επίσης δουλεύει συστηματικά με την κουλτούρα των Five Whys είναι οι αερομεταφορές. «Είναι ενδεικτικό πως οποιοδήποτε πρόβλημα διαπιστώσει μια αεροπορική εταιρεία στο έργο της, το αναφέρει πάντα, ακόμα κι αν εμπλέκεται η ίδια σε ατύχημα ή δυστύχημα, με στόχο όχι αποκλειστικά στο να βρεθεί ο “ένοχος” αλλά να βελτιωθούν οι διαδικασίες, η εκπαίδευση, τα υλικά. Αυτό μας έχει οδηγήσει σε μεγάλη ασφάλεια στις αερομεταφορές» αναφέρει ο καθηγητής.
Βασικές διαπιστώσεις για το δυστύχημα στα Τέμπη
Μιλώντας για τις βασικές διαπιστώσεις της μεθόδου στο δυστύχημα στα Τέμπη, ο κ. Σπινέλλης αναφέρει καταρχάς πως η επόμενη -μετά τον σταθμάρχη- παράμετρος που μπήκε στη δημόσια κουβέντα, ήταν αυτή της έλλειψης της τηλεδιοίκησης.
Όπως εξηγεί, δίνοντας μερικά από τα βασικά συμπεράσματα που προέκυψαν για το δυστύχημα: «Στην απάντηση “έλλειψη τηλεδιοίκησης” παίρνουμε διαδοχικά και νέες απαντήσεις. Όπως για παράδειγμα ότι ο εξοπλισμός σε κάποιες περιπτώσεις εκλάπη και βανδαλίστηκε. Γιατί όμως συνέβη αυτό; Γιατί η αστυνομία δεν κάνει μάλλον σωστά τη δουλειά της. Διαβάζουμε ότι είχαν τοποθετηθεί security για να φυλάνε τον εξοπλισμό. Δεν είναι όμως δυνατόν κατά μήκος όλων των σιδηροδρομικών γραμμών να υπάρχουν υπηρεσίες security. Ούτε και η δικαιοσύνη φαίνεται επίσης πως συνέδραμε στο να περιοριστεί το φαινόμενο των βανδαλισμών. Η οποία δικαιοσύνη, είναι ακόμα “υπεύθυνη” και για το ότι οι συμβάσεις έμπλεκαν στα γρανάζια της και δεν προχωρούσαν».
Η σύμβαση 717 δεν θα λύσει από μόνη της το συνολικό πρόβλημα.
«Επίσης, το ότι οι συμβάσεις καθυστερούσαν να υπογραφούν και να εκτελεστούν, είναι ένα πρόβλημα που ταλανίζει πάρα πολλούς τομείς της δημόσιας διοίκησης όσον αφορά στα δημόσια έργα. Tο να πούμε λοιπόν τώρα ότι με τη σύμβαση 717 θα λυθεί όλο το πρόβλημα του ελληνικού σιδηροδρόμου, όσο γρήγορα κι αν την εφαρμόσουμε, όπως ακούγεται ότι θα συμβεί, δεν θα λύσει από μόνο της το συνολικό πρόβλημα. Αν αφήσουμε αφρόντιστη την τηλεδιοίκηση, πάλι θα ξανακλαπεί εξοπλισμός. Και μετά, ίσως πάλι να χρειαστεί μια νέα σύμβαση και εμείς θα είμαστε για άλλη μια φορά “στον αέρα”, γιατί δεν είχαμε κοιτάξει την απάντηση και στο επόμενο “γιατί”».
«Ποιο είναι το δικό σας βασικό συμπέρασμα μέσα από την μέθοδο που εφαρμόσατε;» ρωτάμε σε αυτό το σημείο τον κ. Σπινέλλη.
Ο ίδιος απαντά: «Υποψιαζόμουν από την αρχή που θα οδηγήσουν πολλά από τα μέρη αυτού του διαγράμματος, αλλά ήθελα να το αποτυπώσω. Το διάγραμμα καταλήγει σε δύο βασικά συμπεράσματα, τα οποία επανέρχονται ξανά και ξανά στις απαντήσεις – το πρώτο είναι το έλλειμμα διοίκησης με βασικότερο πρόβλημα το ότι δεν γίνονται διοικητικές μεταρρυθμίσεις. Και μέσα από αυτό ξεπηδούν κι άλλα: η αναξιοκρατία, το παρωχημένο μοντέλο διοίκησης, το προβληματικό μισθολόγιο, η αδιαφάνεια, οι αρμοδιότητες που επικαλύπτονται, η έλλειψη αξιολογήσεων, κινήτρων, επιπτώσεων. Και υπάρχουν ακόμα και οι επιβλαβείς εξωθεσμικές παρεμβάσεις: των πολιτικών, των ιδιωτών, των συνδικαλιστών. Αυτή η συνολική κακοδιοίκηση λοιπόν είναι κάτι που πέφτουμε πάνω του ξανά και ξανά στην Ελλάδα, όχι μόνο στο σιδηρόδρομο».
Πολλά χρήματα έρχονται από την Ε.Ε. αλλά δεν χρηματοδοτoύν αυτά που κατά βάση χρειαζόμαστε.
Το δεύτερο μεγάλο πρόβλημα που εντοπίζει ο κ. Σπινέλλης, είναι η έλλειψη των «κατάλληλων» πόρων. Το τονίζω αυτό των “κατάλληλων”» λέει ο ίδιος και εξηγεί: «Έχουμε πολλά χρήματα που έρχονται από την Ε.Ε. αλλά δεν χρηματοδοτoύν αυτά που κατά βάση χρειαζόμαστε. Απουσιάζουν βασικά στοιχεία όπως η συντήρηση κι η λειτουργία των υποδομών. Έχουμε ακριβά υλικά, με χρήματα της Ε.Ε., αλλά μετά δεν δίνουμε εμείς με τη σειρά μας τα χρήματα που χρειάζονται για να μπορέσουν να συντηρηθούν και να δουλέψουν οι υποδομές. Η έλλειψη ή η κακή χρήση των πόρων αφορά μέχρι και τα μικρότερα, αλλά εξίσου σημαντικά ζητήματα ενός οργανισμού, όπως για παράδειγμα το marketing – πότε είδατε εσείς αλήθεια μια διαφήμιση, μια καμπάνια, για να αυξηθεί ο κόσμος που μετακινείται με τα τρένα;».
O κ. Σπινέλλης αναφέρεται τέλος στην έλλειψη κουλτούρας ασφάλειας, η οποία επίσης εντοπίζεται σε πολλούς χώρους στην Ελλάδα. Όπως λέει ο ίδιος: «Βλέπω τον κόσμο μετά από τα Τέμπη να συζητά έντονα για τις δικλίδες ασφαλείας, από τους δημόσιους χώρους συνάθροισης μέχρι τα λεωφορεία των ΚΤΕΛ. Υπάρχουν ελλείψεις που όλοι βλέπουμε κατά καιρούς, αλλά δεν αντιδρούμε».
Όσο για τη μεγάλη κουβέντα που ξεκίνησε κάτω από το ποστ του με το διάγραμμα των five whys, ο κ. Σπινέλλης λέει το εξής: «Μού έκανε μεγάλη εντύπωση ότι η συζήτηση δεν πολιτικοποιήθηκε. Το ποστ διαβάζεται και διαδίδεται, αλλά από κάτω δεν βλέπεις τον γνωστό πολιτικό ξεσηκωμό, όπως συμβαίνει τις περισσότερες φορές. Στην προκειμένη ήταν ελάχιστα ως μηδαμινά τα πολιτικά σχόλια. Θα μπορούσαμε ίσως να πούμε, και μακάρι να έχει συμβεί, πως οι πολίτες θέλουν αυτή τη φορά να συζητήσουν το πρόβλημα με πιο επιστημονικούς όρους, πιο αντικειμενικούς και όχι με τους γνωστούς, στενά μικροπολιτικούς. Το παρατηρώ με ενδιαφέρον».
Ακολουθήστε το kathimerini.gr στο Google News και μάθετε πρώτοι όλες τις ειδήσεις
Δείτε όλες τις τελευταίες Ειδήσεις από την Ελλάδα και τον Κόσμο, στο kathimerini.gr
Τα «πέντε γιατί» της τραγωδίας στα Τέμπη

